Rs. 2000 to learn HPLC in 5 days. Visit "PROGRAM" page for upcoming training program

  • Home
  • Training
  • Program
  • Knowledge Center
    • Microbiology
    • Chromatography
    • Molecular Spectroscopy
    • Atomic Spectroscopy
    • Method Validation
    • UoM
    • Risk Analysis
    • SQC
  • More
    • Home
    • Training
    • Program
    • Knowledge Center
      • Microbiology
      • Chromatography
      • Molecular Spectroscopy
      • Atomic Spectroscopy
      • Method Validation
      • UoM
      • Risk Analysis
      • SQC
  • Home
  • Training
  • Program
  • Knowledge Center
    • Microbiology
    • Chromatography
    • Molecular Spectroscopy
    • Atomic Spectroscopy
    • Method Validation
    • UoM
    • Risk Analysis
    • SQC

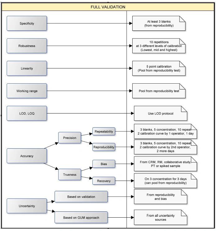
Method Validation


Copyright © 2025 FWAITH Training and Research Center - All Rights Reserved.


This website uses cookies.

We use cookies to analyze website traffic and optimize your website experience. By accepting our use of cookies, your data will be aggregated with all other user data.

Accept